1.前言速腾论坛有不少关于讨论和比较油耗的帖子,在其它车型论坛也同样大量存在,说明大家对油耗问题比较关注,毕竟关系到口袋里的银子,每天节约一些油耗成年累月下来积少成多也是不小的一笔费用。如何节约用油仍然是一个老生常谈的问题,受客观条件和主观操控影响,即便是同年同款同配置的两台车也会有不同的油耗表现。本文主要结合自身经验和大家一起讨论这个热点话题。但不适合以下几类人员阅读a.家里有矿的b.家里有钱的c.家里有厂的d.烧油不花自己钱的e.专业汽车运动人士2.关于自己驾龄20年,A2驾驶证,地处北方二线省会城市,开过德、日、美、法、韩、国产等不同年代各种档次的手动和自动档车型,跑过城市、高速、国道、县乡道和山区道路,自我认为还算不上老司机,算是一个熟手而已,对各种车辆性能和油耗有相对直接的认知和感受。目前常开车辆为1.6自舒,主要是城市环境,主要包含城市环线(60~80km/h)和市区普通道路(≤50km/h)以及相对少的高速,下面两个图是车上油耗的表1和表2。

速腾1.6自舒油耗表1。

速腾1.6自舒油耗表23.关于节油的认知首先,要明确节油与性能是成反比的。你所驾驶的车辆动力性能足够日常使用,既想节油又要追求性能不是你一个人的想法,而是整个汽车工业不断追求的至高水平,暂且抛开纯电动汽车,目前燃油车辆所能达到的油耗水平也是一个折中的水平;其次,要明确节油与载重量成反比。这个不多解释了,大家都了解;再次,要明确节油与操控的关系。良好的驾驶习惯对节油起着重要的决定性因素,你若追求性能、实现起步要第一、提速要快、超车要迅猛请参照“首先”这条;最后,要明确车辆改装与养护与节油的关系。外观要酷、性能要好、操控要灵活、车载功能要多、油耗要小、保养费用还要低的车辆是不存在的。下面开门见山,直接给出一些节油的方法和相关常识。

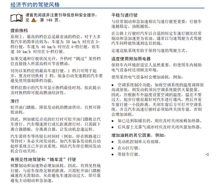
速腾手册上关于节油的说明1。

速腾手册上关于节油的说明24.节油方法和经验分享纯键盘码字,不知道要写多少,想到哪里说哪里,顺序可能有点乱,欢迎理性讨论,禁止无素质乱喷!

1.减少不必要的车载物品(非常重要)很多人说我平时开车就载1-2个人甚至不载人,为何油耗比别人多那麽多?那就去检查你的后备箱,我见过很多出差跑业务的车主,后备箱直接就是一个家,各种被褥、电脑、打印机、衣物、洗漱用品、纸质文件、A4纸甚至健身器材和户外装备等等都在其内,整个就是一个杂货铺,你说不需要吧每一件还都有用,当然这是一种相对极端的情况。对于大多数车主来说,除原车自带的备胎、灭火器和工具外,能少带的东西还是要少带,这是节油的重要措施之一。

2.高速行驶减少打开侧窗/天窗开车(一般)很多人认为开空调比开窗更加费油,这个认识是正确的!有实验数据统计在车速为100km/h以下时,开车窗行驶的确比开空调要更加省油,但是其恶劣的驾车感受是必须用足够的忍耐力才能承受的。如果车速高于100km/h你还能开侧窗驾驶,我只能说“佩服”二字了!所以怎样选择自己决定。

3.起步不要猛踩油门踏板,均匀加速(非常重要)开车不是比赛,非要弹射起步谁也不拦着你,每一个红灯你都要第一个冲出停止线还要第一个通过路口这不是一个好习惯,不懂的人会说多看人家的车提速如何如何,懂的人会明白那是用高油耗换取大扭矩的结果。


5.关闭不必要的车载电器、空调、暖风等(重要);汽车的电力均来自车载电瓶,现在的电瓶都是免维护设备,在行驶过程中还会有发电机工作为其补充电能。过度使用电器设备会使电瓶较快速度达到阈值,从而发动机带动发电机开始发电,这个动能转电能的效率不算高,需要车辆连续行驶相当的时间才能再次“充满”电瓶,所以车上的电力实际上还是来自于燃料的转换。有人会问开暖风不开空调也费油吗?当然是的,暖风的热源虽然来自于发动机,但是风机工作还是需要电力的,风机挡位越大就越费电,同理,音响的音量越大也费电,所以尽量避免电器使用是有助于节省燃油的。有些车友喜欢自驾游,车上竟然有通过逆变器使用的小电炉或热水壶,这个不是必须的话还是省掉吧。

6.保持标准胎压和正确选择轮胎型号(重要)低于标准胎压的车辆会增大轮胎与地面的摩擦力,相同距离下发动机需要做更多的功来克服摩擦力前行,所以保持标准胎压是很重要的节油措施,标准胎压一般在车辆手册、油箱盖内侧或者B柱下方有标签说明;关于轮胎型号,如果不是必须,不是必要时不建议变更原车轮毂和轮胎尺寸,更大的轮毂和更宽的车胎必然会导致油耗增加;通常情况下2.5Bar左右即可1Bar=100kPa=14.5psi=1.02kg/c㎡,其中“kg/c㎡”是在国内被简称为“公斤”的压强单位,其并不等于常见胎压单位Bar,我们常说的2.5的胎压,就是指2.5Bar。

7.使用全合成机油(重要)全合成机油在扛剪切性、低温流动性、抗氧化性以及稳定性等综合特性上是普通矿物油无法相比的,顺滑的机械运行一定有利于维持发动机的良好工况,为发动机节油提供有力保障。

8.保持节气门和喷油嘴清洁(非常重要)节气门其实是油门踏板直接控制的一个机械进气机构,控制方法分为机械式(拉线式)和电子式,并非是好多人理解的直接控制油路的那种“油门”,而是通过“油门”控制进气量来实现对发动机做功的控制,由于人类生存的自然环境复杂多变,即便是通过空滤的空气在进入发动机时仍然会带有很多杂质,加上发动机燃烧油气混合燃烧的熏烤使节气门污垢堆积,导致发动机进气不足、怠速不稳、动力会有所下降以及增加油耗等问题。

喷油嘴,顾名思义就是给气缸喷油的装置,所说的“电喷”其实就是通过简单电磁阀控制的喷油装置,受国内普遍油品质量影响,汽油内很多不稳定的胶质和杂质也会聚集在整个油路中,喷油嘴最大的问题就是燃烧后形成的积碳,同样会造成怠速不稳,油耗上升,加速无力等问题;所以上两样的清洗是有必要且重要的,不同车辆工况和驾驶习惯不同,何时需要清洗这个要通过检查才能做出判断,通常来讲,按照保养手册上要求的时间和公里数去做即可。

9.确保火花塞、高压线工况良好(重要)火花塞是汽油机点火系统中将高压电流引入气缸产生电火花并点燃可燃混合气体的部件,由于工作环境极端,它的物理特性也非常强大,良好的导电性、极高的熔点以及精准的点火间隙。火花塞电极间的间隙对火花塞的工作有很大影响,间隙过小或过大都会造成发动机运转异常,一般蓄电池点火系统使用的火花塞间隙为0.7~0.8mm,所以火花塞间隙上有不完全燃烧的堆积物后会形成积碳,从而导致发动机油耗增大。

高压线就是点火线圈,与火花塞同属发动机点火系统,为火花塞输送高压电力产生火花以便点燃压缩气体推动气缸使发动机正常运转,高压线虽然在发动机缸体外工作,但长期的发动机高温和传输高压电力随着用车年限的增长而逐步老化、降低性能,造成电压不足、点火偏时、发动机抖动等现象,从而导致油耗上升的问题;以上二者建议按照保养手册进行检查和更换。

10.确保氧传感器工况良好(非常重要)氧传感器(分前后氧传感器)是电喷发动机中用于燃料系统闭环控制的一个重要的电子部件,通常是氧化锆式,用来监测发动机废气中的氧含量,然后通过电信号反馈给ECU以控制空燃比保持在理论值,这个部件故障率随着制造工艺和材料工艺的进步最近几年有所下降,一旦出现问题将会给ECU提供错误的数据导致发动机供油量增加,早期劣质燃油还能导致氧传感器“铅中毒”,现在都是无铅汽油,情况要好一些;氧传感器这个部件不用经常检查,而是油耗增加后检查的一个必要环节。

11.影响油耗的其它部件(重要)发动机相关的各种积碳、机械部件磨损、正时系统异常、冷却系统故障、启动系统故障、润滑系统障碍、ECU故障、离合系统故障、进排气道不畅、传感器异常等等环节的问题也都会导致油耗增高,这里就不一一解释了,大家可以去查询相关资料。

12.保持行车的经济速度和保持车体流线或光滑;(非常重要)通常情况下,家用轿车一般排量在1.2以下的50~60km/h,排量1.2-1.6的70~80km/h,排量1.6-2.0的90~100km/h,排量2.0以上的大110~120km/h,这些都是经济速度大约值,还和汽车外形有很大关系,也就是风阻系数,所以很多加装外形改装件的车会破坏车体原有风阻系数,从而增加油耗。经济时速虽然是理论值,但在众多车型中都得以验证,路况条件满足即可尽量去实现。

13.外观改造(非常重要)批量化生产的汽车在外形方面已经经过了无数专业人员和大量科学数据的论证,你加的那些尾翼、车身金属贴标、鲨鱼鳍、侧边裙、车门雨挡、行李架、大面积的贴纸等都会破坏原车风阻系数,当然你真是当赛车用可以无视此文所言,但是更多地人是为了好看、耍酷、吸睛等博眼球的目的而加装的,并非真正是为了改变外观的气动性能,包括前面提到的轮毂与轮胎的改装,这些都是增加油耗的重要因素。

14.地域、气候与海拔等自然环境因素(一般)本图为全国油耗比较图。一年四季气温、湿度不同,不同海拔高度含氧量不同,随着海拔高度的增加,空气的密度也会逐渐降低。然而,在氧含量减少的同时,也会导致发动机自身的燃烧性能下降。与此同时,污染物的排放量不断增加,使得整车的油耗随之出现变化。行驶的路况不同、拥堵程度不同等等因素造成车辆机械工况在这些不同条件环境中表现也各不相同,会直接或间接影响到油耗水平。5.小结。

乱七八糟说了一大堆还让不让人好好开车了?不让猛踩油门加速、还要预见性滑行、车上不让多放东西、不让乱改装、还要经济时速、还要了解那麽多汽修工才需要知道的知识......到底是人在开车还是车在开人?这些问题说的好!我也赞成!汽车作为现代化交通工具终究是为人服务的,上面提到的所有内容不可能每个驾驶人员完全做到,只是把自己的一些相关节油经验和相关知识分享给大家一起来讨论。对于大多数驾驶人来说,平时主观上良好的操控习惯、有意识地减轻车辆载重和保持标准的轮胎气压以及按照手册在条件完备的维保厂保养都是可行的节油措施,偶尔的激情驾驶可以有,按照自己的喜爱进行改装可以有,但只愿意用车而不舍得好好保养车这个不可取,我个人特别鄙视那种一个月去洗车店洗8遍车身却不舍得给车喝一桶全合成机油的人还有很多人在论坛和别人比较同款车型油耗,我认为意义不大,即便是同款车型但是太多不同的条件导致油耗相差很大,从而怀疑自己的车是不是有问题,这是完全没有必要的。现在汽车的电气化和智能化程度都很高,ECU已经帮助我们已经完成了很多节油动作,在满足日常交通代步的前提下我们需要做的就是适当取舍和选择,科学合理地实现节约用油。欢迎阅读我在论坛的其它帖:深度/实用速腾1.6自舒提车8个月评价及多项改装(多图)。
【内容来源于汽车之家论坛】