随着车市寒冬继续,大部分车企进入"混沌局面",艰难的维持着生计。甚至一部分车企变卖家产、裁员停产以求生存。近日又一车企因欠薪、停工等诸多负面消息“走红”。

据新京报报道,华泰汽车欠薪至少4个月,几大生产基地停工,近千万股股票持续质押给银行。

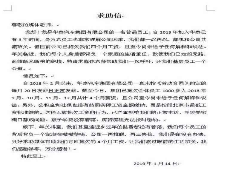
据了解,1月14日,华泰员工一封求助信将华泰汽车欠薪事件曝光至公众视野。华泰员工在信中表示,自2018年2月以来就从未按时发放工资,并至少欠薪4个月。


更为严重的是资金问题。5月18日,曙光股份发布公告称,华泰汽车将其原质押给锦州银行股份有限公司天津滨海支行的曙光股份无限售流通股9986000股解除质押手续,同时,华泰汽车将刚解除质押的股份再次质押给锦州银行股份有限公司天津滨海支行;5月30日,曙光股份宣布冻结华泰汽车2000万资金,为期3年。

华泰汽车也曾寄希望于新能源汽车的热潮来翻身。据交强险数据显示,2017、2018年华泰汽车国内上险数分别为16464辆和2876辆。目前华泰共推出8款新能源新车,但销量却并不尽如人意。此外,由于华泰汽车销售数据长期严重与事实不符,中汽协在数据发布时一度不接受华泰汽车的上报数据,将其数据以0替代。

进入2019年之后,不论进口、合资还是自主汽车企业的销量都或多或少出现了下降,汽车厂商此时想要站稳脚跟,除了不断研发符合市场的车型产品之外,还要在销售渠道、售后服务质量等方面不遗余力。在这方面,华泰汽车就是一个十分典型的反面例子,在工厂停摆、产品研发停滞不前、销量惨淡,以及新能源汽车还未成熟的背景下,华泰汽车脱困看起来更像是一个不可能完成的任务。
您有购买过华泰汽车吗?您对华泰汽车欠薪停产您又有怎样的看法与意见?快来说说您的看法和经历吧!
关注车圈大事报道,第一时间知晓车圈各类火爆事件!